NEO1 Netzteilreparatur

Antworten
Benutzeravatar
annie
NI - Team
Beiträge: 1071
Registriert: Di 5. Apr 2016, 18:46
Wohnort: zuhause
Box: 1x E4HD, 4x HD51,1x VuUno4K
Has thanked: 23 times
Been thanked: 22 times

NEO1 Netzteilreparatur

Beitrag von annie »

NEO1 Netzteilreparatur
Hab gerade wieder aktuell eine NEO1 hier, mit dem Netzteilfehler: "Kondensatoren haben dicke Backen"
Auf deutsch, die laufen aus, sieht man auf den Bildern, das die Elko`s oben gewölbt sind und anfangen auszulaufen.

Reparaturen sollten nur Leute machen, die wissen was sie tun,
denn im Netzteil können hohe Spannungen sein, z.B. am Primärkondensator.

Defekt waren zwei 2200µF/10V Elektrolytkondensatoren.

Ersatz gibt es in jedem Elektronikladen, aber man sollte sich guten Ersatz besorgen, nicht so ne Chinascheisse wie da drin war !
Ich habe mir LOW ESR Elkos neu besorgt, bei http://www.elko-verkauf.de.
Kosten etwa 2 Euro.

Um die Kondensatoren zu tauschen muß man die Box zerlegen:
Deckel (6 Schrauben) entfernen
Netzteil (6 Schrauben) entfernen, die an der Rückseite nicht vergessen !
Kabel abstöpseln am Netzteil bzw. auf dem Motherboard/HDD

Netzteil rausnehmen und die beiden Kondensatoren mittels Entlötpumpe oder Entlötlitze und Löstation auslöten.
Wichtig !!! Beim Einbau auf die Polung der Elko Kondensatoren achten.
Nach dem Verlöten die zu langen Drähte an den Lötstellen abschneiden.

Netzteilplatine wieder einbauen, verschrauben und die Kabel wieder verbinden.
Nun hoffen das nicht mehr kaputt ist,
oft geht auch der LNB-Spannungsregler auf dem Tuner als Folgeschaden mit über den Jordan,
dann muß sowieso ein Fachmann ran, da SMD-IC und ggf. SMD-Transistoren betroffen sind .

Hier dazu mal ein paar Bilder:
6.jpg
6.jpg (1.97 MiB) 17147 mal betrachtet
2.jpg
2.jpg (2.48 MiB) 17147 mal betrachtet
4.jpg
4.jpg (3.07 MiB) 17147 mal betrachtet
Benutzeravatar
Gorcon
NI - VIP
Beiträge: 3148
Registriert: Mi 13. Apr 2016, 10:55
Box: E2HD, VU+ Uno4kSE, VU+ Ultimate4k
Has thanked: 171 times
Been thanked: 47 times

Re: NEO1 Netzteilreparatur

Beitrag von Gorcon »

Die 2 Lötstellen jeweils links und rechts von R28 sehen aber nicht gut aus. Die sollten unbedingt nochmal nach gelötet werden. ;)
Benutzeravatar
annie
NI - Team
Beiträge: 1071
Registriert: Di 5. Apr 2016, 18:46
Wohnort: zuhause
Box: 1x E4HD, 4x HD51,1x VuUno4K
Has thanked: 23 times
Been thanked: 22 times

Re: NEO1 Netzteilreparatur

Beitrag von annie »

Das war ein Zustand beim Auslöten :)
habanatz
Beiträge: 35
Registriert: Di 12. Apr 2016, 11:30

Re: NEO1 Netzteilreparatur

Beitrag von habanatz »

Hi,
Vom Kumpel die Neo hats auch erwischt.
Gibts evtl. Jemand der mir das machen kann?
Evtl. Wohnt ja jemand in der nähe, komme aus Dortmund.

Gruß

Habanatz
Benutzeravatar
annie
NI - Team
Beiträge: 1071
Registriert: Di 5. Apr 2016, 18:46
Wohnort: zuhause
Box: 1x E4HD, 4x HD51,1x VuUno4K
Has thanked: 23 times
Been thanked: 22 times

Re: NEO1 Netzteilreparatur

Beitrag von annie »

Hier nochmal ein Bild vom Tuner und den Bauteilen U5 D6 Q14 L15 und wie die miteinander verbunden sind.
Neo_Tuner_Lötpunkte_1.png
Benutzeravatar
annie
NI - Team
Beiträge: 1071
Registriert: Di 5. Apr 2016, 18:46
Wohnort: zuhause
Box: 1x E4HD, 4x HD51,1x VuUno4K
Has thanked: 23 times
Been thanked: 22 times

Re: NEO1 Netzteilreparatur

Beitrag von annie »

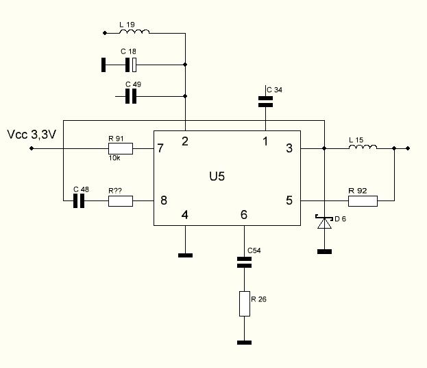
Aus gegebenem Anlaß,
hab die U5 Beschaltung auch mal nachgezeichnet.

Wehe es wettert jemand gegen meine Bleistiftzeichnung :)
20141122_221504-neu.jpg
Benutzeravatar
Gorcon
NI - VIP
Beiträge: 3148
Registriert: Mi 13. Apr 2016, 10:55
Box: E2HD, VU+ Uno4kSE, VU+ Ultimate4k
Has thanked: 171 times
Been thanked: 47 times

Re: NEO1 Netzteilreparatur

Beitrag von Gorcon »

schaltplan U5.jpg
besser? Ich konnte leider nicht alles lesen. Ich kann das gerne ändern. ;)
Benutzeravatar
Gorcon
NI - VIP
Beiträge: 3148
Registriert: Mi 13. Apr 2016, 10:55
Box: E2HD, VU+ Uno4kSE, VU+ Ultimate4k
Has thanked: 171 times
Been thanked: 47 times

Re: NEO1 Netzteilreparatur

Beitrag von Gorcon »

Wie heist denn überhaupt der IC?
Benutzeravatar
dotterbart
Beiträge: 7
Registriert: Di 28. Mär 2017, 21:45

Re: NEO1 Netzteilreparatur

Beitrag von dotterbart »

Original ist das der MP2372. Aber der MP1431 ist baugleich. Ich hatte die bei (Vorsicht: Werbung!) Ebay gekauft: http://www.ebay.de/itm/MPS-MP1431DS-SOP-8-/221576499376
Die Lieferung aus Hongkong dauert allerdings ein paar Tage.

LG Harry

Edit: hab gerade erst gesehen, dass die Anfrage vom Februar ist. Hat sich also bestimmt schon erledigt?
Antworten

Zurück zu „Coolstream Hardware“